置顶币安链再被盗,赵长鹏的200万币安币被黑客盗走?
˂img src="http://www.ynkypxw.com/zb_users/upload/2022-11-03/6363319577dae.jpg" a...
˂img src="http://www.ynkypxw.com/zb_users/upload/2022-11-03/6363319577dae.jpg" a...
一场令人瞠目结舌的黑客攻击,演变成币圈的一次“流血”事件币安交易。 北京时间10月7日凌晨,智能合约平台币安链(BNB Chain)遭遇黑客攻击,短短2小时,2...
˂img src="http://www.ynkypxw.com/zb_users/upload/2022-11-03/636331cfef230.jpg" a...
鞭牛士 9月26日消息,据蓝鲸财经报道,湖南衡阳县公安发布文章,表示破获 "9.15" 特大洗钱犯罪集团案等9起典型案例,其中"9.15"特大洗钱犯罪团伙涉嫌利...
币安还安全吗币安交易? 最近我发现好几个群里都在传有人的把币安账户都冻结了币安交易,有人还问这个事情是真的还是假的? 我可以肯定的告诉你,这个事情是真的,而且冻...
北京时间10月7日凌晨,智能合约平台币安链(BNB Chain)遭遇黑客攻击,短短2小时,200万枚币安币被洗劫一空币安app。随后,币安首席执行官赵长鹏在社交...
˂img src="http://www.ynkypxw.com/zb_users/upload/2022-11-03/6363337944987.jpg" a...
交易平台币安CEO表示,由于交易停滞导致积压,币安上的比特币取款暂停币安app。 比特币跌破24000美元币安app,经济学家:还要跌 比特币的溃败还在持续加深...
对于需要手动抄表的普通电表,无法实现远程实时抄表,安科瑞在基于APP用户完成了电表的能源数据服务平台APP电表安装后,无需注意调试和平台操作流程,即可通过手机扫...
1.国家互金整治办:加强整顿境内ICO及虚拟货币交易平台 据新京报8月23日消息,国家互联网金融风险专项整治小组办公室(以下简称“整治办”)表示,为巩固...
半年,币安创始人赵长鹏输掉了十二位数!不仅如此,币安近期已经被列为欺诈网站了!我的资产还在里面,想登录网站也没法登了!这下好了,币安也不安全了币安官网。 ˂im...
IT之家 10 月 8 日消息,北京时间 10 月 7 日凌晨,智能合约平台币安链(BNB Chain)接连遭遇两次(2:26、4:43)攻击,黑客短短 2 小...
BNBChain上顶级卡牌对战游戏【ERA7】以$30M美金的估值收购 【ESFI】 web3电竞赛事管理平台35%的股份,并聘请【ESFI】创始人Adam...
币安在周二宣布,它已获得迪拜虚拟资产监管局 (VARA) 颁发的最小可行产品 (MVP) 许可证币安下载。 ˂img src="http://www.ynky...
《华尔街日报》8月1日消息,加密货币交易所币安美国子公司Binance.US将一个小型加密货币摘牌,此前美国证监会对其竞争对手Coinbase Global的内...
˂img src="http://www.ynkypxw.com/zb_users/upload/2022-11-03/6363381a5c667.jpg" a...
导语 近期,"安消云"落地巍山古城,力安科技打造涵盖古城区域的消防安全设施监测、安全工作管理、线下安全服务等多项业务在内的消防安全综合管理云平台,实行集中监管和...
上证报中国证券网讯(记者 马嘉悦)近日,华润信托阳光私募股票多头指数(CREFI)月报显示,9月份,CREFI指数成分基金持仓增幅最大的三个行业为软件与服务、运...
魔域私服外挂001魔域官网下载510魔域sf久久魔域外挂下载魔域一条龙魔域单机版魔域商业版本魔域私服外挂001魔域官网下载510魔域sf久久魔域外挂下载魔域...
很多朋友还不会使用狗狗币官方钱包币安App官方下载,或者说觉得下载更新官方钱包太慢,就去选择使用其他第三方APP钱包,这里我想说的是,不要把你的币存放在第三...
云图控股(002539)03月03日在投资者关系平台上答复了投资者关心的问题股票上市规则。 投资者:请问到2023年1月31号止股票上市规则,贵公司股东人数是多...
中青旅(600138)05月15日在投资者关系平台上答复了投资者关心的问题股票上市规则。 投资者:随着暑假的到来股票上市规则,公司有那些举措迎接即将到来的暑期出...
观点网讯:2月17日,中国证监会发布全面实行股票发行注册制相关制度规则,自公布之日起施行股票上市规则。 观点新媒体获悉,此次发布的制度规则共165部,其中证监...
豪悦护理(605009)04月06日在投资者关系平台上答复了投资者关心的问题股票上市规则。 投资者:您好股票上市规则,贵公司有无一季报预披露,谢谢 豪悦护理董秘...
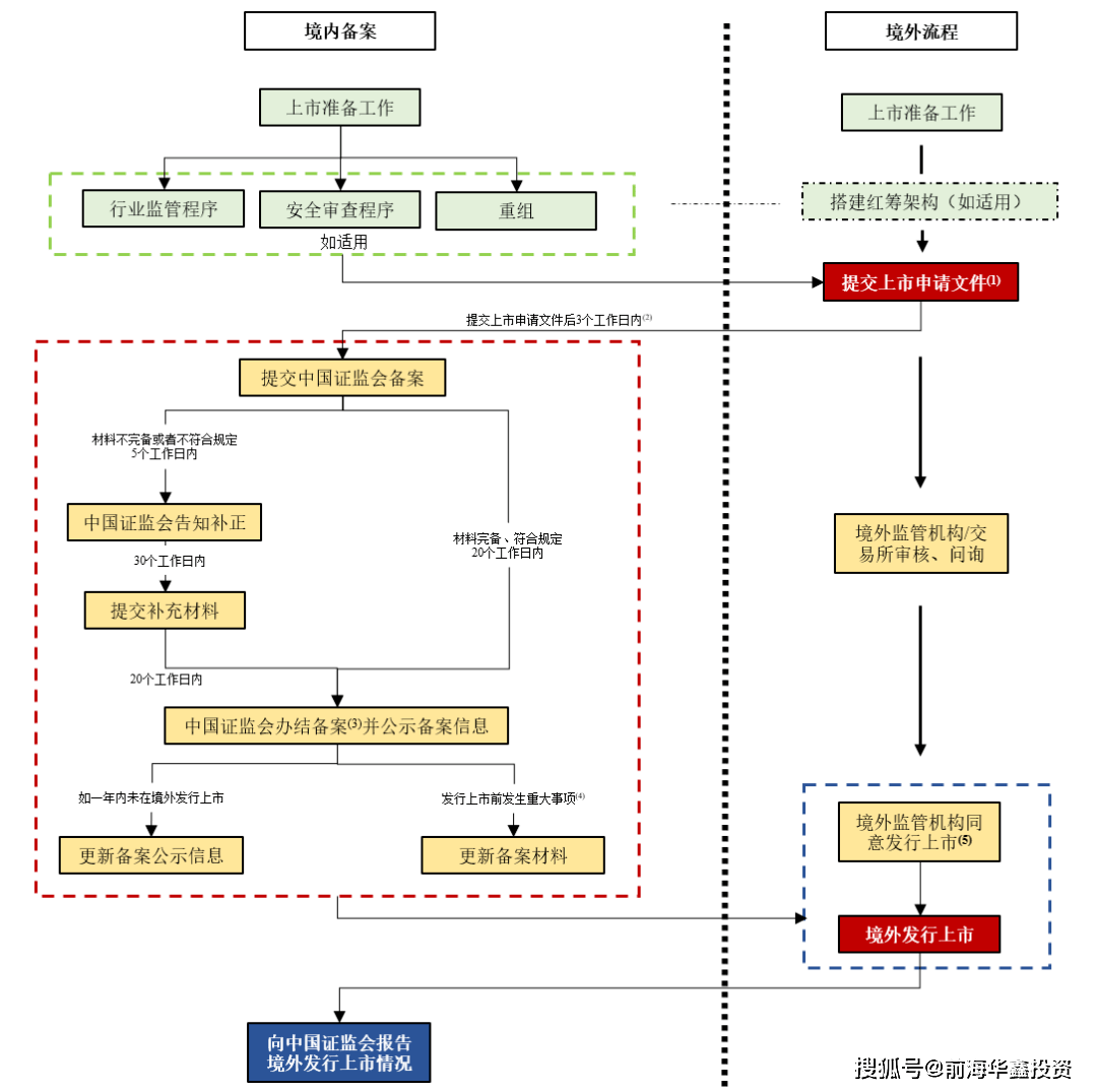
2023年2月17日,《境内企业境外发行证券和上市管理试行办法》(“《管理试行办法》”)及其配套指引(即1号指引至5号指引,合称“《监管规则适用指引》”,与《管...
五矿资本(600390)05月09日在投资者关系平台上答复了投资者关心的问题股票上市规则。 投资者:五矿信托-恒信共筑18号-景润西部城市更新集合资金信托计划爆...
漫画\王建明 【深圳商报讯】(记者 陈燕青)港交所主板上市规则改革继续推进股票上市规则。26日,香港财经事务及库务局局长许正宇在香港商业电台表示,港交所今年3...
节能铁汉(300197)04月03日在投资者关系平台上答复了投资者关心的问题股票上市规则。 投资者:按照公司的22年的预告股票上市规则,是不是公布年报后退市 节...
据上交所发布,2023年4月14日,国务院办公厅印发《关于上市公司独立董事制度改革的意见》,上交所将以《意见》发布为契机,深入贯彻改革要求,做好如下三方面工作股...
人民网北京4月18日电 (李博)为落实独立董事制度改革相关要求,北京证券交易所同步起草了《北京证券交易所股票上市规则(征求意见稿)》(简称《上市规则》)及《北京...