置顶币安链再被盗,赵长鹏的200万币安币被黑客盗走?
˂img src="http://www.ynkypxw.com/zb_users/upload/2022-11-03/6363319577dae.jpg" a...
˂img src="http://www.ynkypxw.com/zb_users/upload/2022-11-03/6363319577dae.jpg" a...
一场令人瞠目结舌的黑客攻击,演变成币圈的一次“流血”事件币安交易。 北京时间10月7日凌晨,智能合约平台币安链(BNB Chain)遭遇黑客攻击,短短2小时,2...
˂img src="http://www.ynkypxw.com/zb_users/upload/2022-11-03/636331cfef230.jpg" a...
鞭牛士 9月26日消息,据蓝鲸财经报道,湖南衡阳县公安发布文章,表示破获 "9.15" 特大洗钱犯罪集团案等9起典型案例,其中"9.15"特大洗钱犯罪团伙涉嫌利...
币安还安全吗币安交易? 最近我发现好几个群里都在传有人的把币安账户都冻结了币安交易,有人还问这个事情是真的还是假的? 我可以肯定的告诉你,这个事情是真的,而且冻...
北京时间10月7日凌晨,智能合约平台币安链(BNB Chain)遭遇黑客攻击,短短2小时,200万枚币安币被洗劫一空币安app。随后,币安首席执行官赵长鹏在社交...
˂img src="http://www.ynkypxw.com/zb_users/upload/2022-11-03/6363337944987.jpg" a...
交易平台币安CEO表示,由于交易停滞导致积压,币安上的比特币取款暂停币安app。 比特币跌破24000美元币安app,经济学家:还要跌 比特币的溃败还在持续加深...
对于需要手动抄表的普通电表,无法实现远程实时抄表,安科瑞在基于APP用户完成了电表的能源数据服务平台APP电表安装后,无需注意调试和平台操作流程,即可通过手机扫...
1.国家互金整治办:加强整顿境内ICO及虚拟货币交易平台 据新京报8月23日消息,国家互联网金融风险专项整治小组办公室(以下简称“整治办”)表示,为巩固...
半年,币安创始人赵长鹏输掉了十二位数!不仅如此,币安近期已经被列为欺诈网站了!我的资产还在里面,想登录网站也没法登了!这下好了,币安也不安全了币安官网。 ˂im...
IT之家 10 月 8 日消息,北京时间 10 月 7 日凌晨,智能合约平台币安链(BNB Chain)接连遭遇两次(2:26、4:43)攻击,黑客短短 2 小...
BNBChain上顶级卡牌对战游戏【ERA7】以$30M美金的估值收购 【ESFI】 web3电竞赛事管理平台35%的股份,并聘请【ESFI】创始人Adam...
币安在周二宣布,它已获得迪拜虚拟资产监管局 (VARA) 颁发的最小可行产品 (MVP) 许可证币安下载。 ˂img src="http://www.ynky...
《华尔街日报》8月1日消息,加密货币交易所币安美国子公司Binance.US将一个小型加密货币摘牌,此前美国证监会对其竞争对手Coinbase Global的内...
˂img src="http://www.ynkypxw.com/zb_users/upload/2022-11-03/6363381a5c667.jpg" a...
导语 近期,"安消云"落地巍山古城,力安科技打造涵盖古城区域的消防安全设施监测、安全工作管理、线下安全服务等多项业务在内的消防安全综合管理云平台,实行集中监管和...
上证报中国证券网讯(记者 马嘉悦)近日,华润信托阳光私募股票多头指数(CREFI)月报显示,9月份,CREFI指数成分基金持仓增幅最大的三个行业为软件与服务、运...
魔域私服外挂001魔域官网下载510魔域sf久久魔域外挂下载魔域一条龙魔域单机版魔域商业版本魔域私服外挂001魔域官网下载510魔域sf久久魔域外挂下载魔域...
很多朋友还不会使用狗狗币官方钱包币安App官方下载,或者说觉得下载更新官方钱包太慢,就去选择使用其他第三方APP钱包,这里我想说的是,不要把你的币存放在第三...
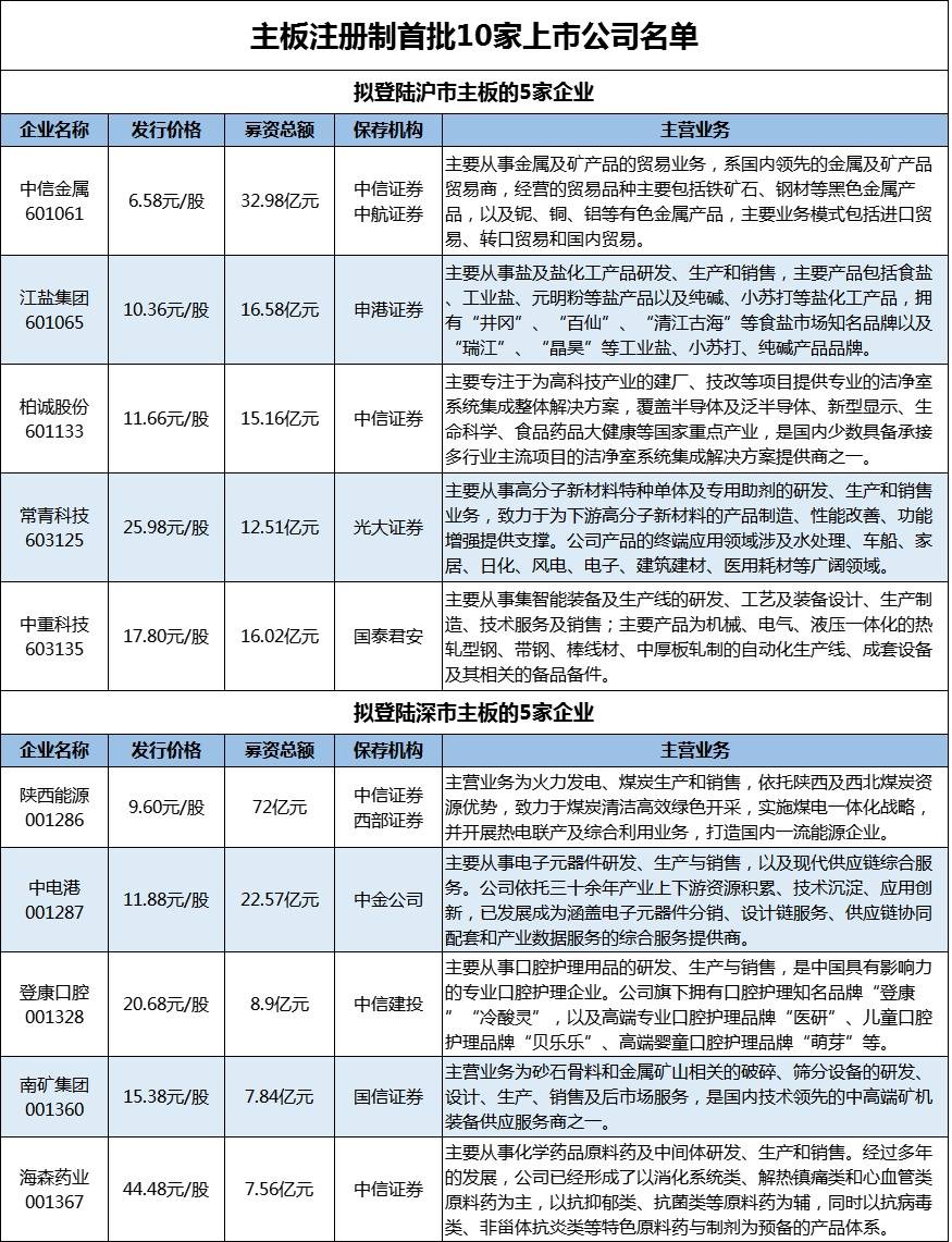
览富财经消息,注册制下首批主板企业上市交易的各项准备工作已基本就绪,上市时机已经成熟,将于4月10日(周一)举行首批企业上市仪式股票交易规则。 这标志着注册制在...
今天,沪深交易所主板注册制首批10家企业上市仪式在北京、上海、深圳三地连线举行股票交易规则。注册制改革带来的变化是全方位的、根本性的,给市场参与各方带来了实实...
钛媒体App 3月3日消息,美国证券交易委员会主席根斯勒表示,对股票交易规则的修改,将有助于促进竞争,提升交易透明度;基于订单流的付费会在交易过程中带来冲突,无...
全面注册制落地之后,新交易规则成为重点讨论领域,也是券商投顾在在朋友圈中分享最多的内容股票交易规则。 全面梳理交易规则,可见全面注册制下的主板交易规则主要有五大...
千呼万唤的全面实行股票发行注册制终于来了股票交易规则。为做好相关投资者教育保护工作,维护广大投资者合法权益,在中国证监会投资者保护局指导下,上海证券交易所联合深...
美证交会主席:对股票交易规则的修改将有助于促进竞争和提高透明度 【美证交会主席:对股票交易规则的修改将有助于促进竞争和提高透明度】财联社3月3日电,美国证券交...
˂img src="http://www.ynkypxw.com/zb_users/upload/2023-05-18/646587b8d4593.jpg" a...
全面注册制落地之后,新交易规则成为重点讨论领域,全面梳理交易规则,可见全面注册制下的主板交易规则主要有五大变化股票交易规则。 ˂img src="http://...