停牌!600624,将被ST
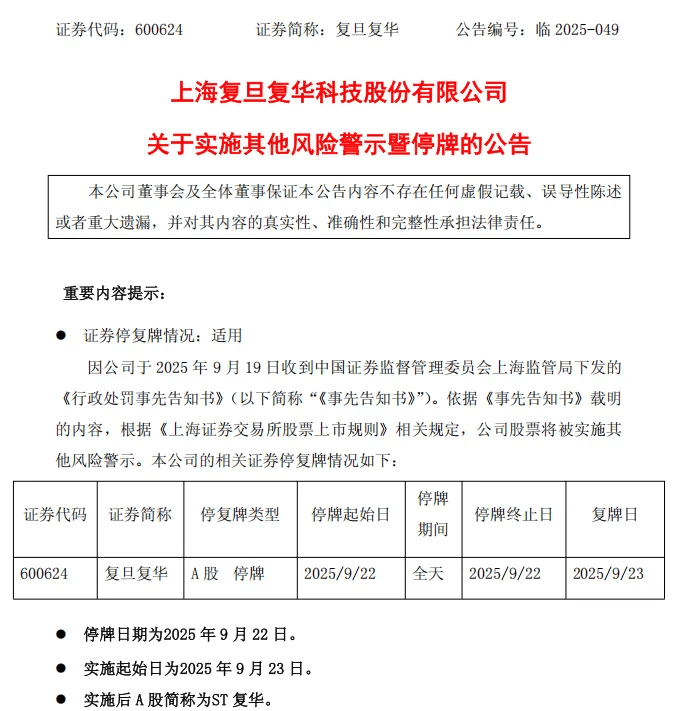
9月19日晚间,复旦复华公告称,依据上海证监局下发的《行政处罚事先告知书》载明事项,公司自9月23日起将被实施其他风险警示,证券简称变为ST复华,在风险警示板交易的日涨跌幅限制为5%官方抹茶交易所app下载。
9月22日,复旦复华将停牌一天官方抹茶交易所app下载。截至9月19日收盘,复旦复华股价报7.02元/股,跌幅为3.57%,总市值达47.69亿元。截至6月30日,公司股东人数为7.382万户。

涉嫌三年年报虚假记载
9月19日,复旦复华收到上海证监局下发的《行政处罚事先告知书》显示,经查明,复旦复华涉嫌违法的事实包括2019年、2020年、2023年年报存在虚假记载官方抹茶交易所app下载。
具体来看,复华文苑住宅项目是复旦复华全资子公司海门复华房地产发展有限公司开发的复华园区配套住宅项目,于2018年12月达到交房条件后,复旦复华开始结转营业收入、营业成本官方抹茶交易所app下载。
上海证监局表示,复旦复华2019年、2020年未审慎对复华文苑住宅项目施工成本进行核算、未足额结转相应营业成本,不符合《企业会计准则--基本准则》(财政部令第76号)第九条、第十二条、第十八条的规定,导致其2019年、2020年年报涉嫌存在虚假记载官方抹茶交易所app下载。
复旦复华2019年少计营业成本5065.22万元,虚增利润总额5065.22万元,占相应年度已披露利润总额的60.25%;2020年少计营业成本259.20万元,虚增利润总额259.20万元,占相应年度已披露利润总额绝对值的7.11%官方抹茶交易所app下载。
2023年,复旦复华在对复华文苑住宅项目进行存货减值测试时,将高层住宅与别墅合并为一个资产组计提存货跌价准备官方抹茶交易所app下载。
上海证监局表示,复旦复华的上述行为不符合《企业会计准则第1号--存货》(财会〔2006〕3号)第十八条第一款、《企业会计准则第8号--资产减值》(财会〔2006〕3号)第二条第三款等规定,涉嫌少计资产减值损失2782.13万元,虚增利润总额2782.13万元,占相应年度已披露利润总额的118.48%官方抹茶交易所app下载。
上海证监局认为,复旦复华的上述行为,涉嫌违反《中华人民共和国证券法》(以下简称《证券法》)第七十八条第二款的规定,构成《证券法》第一百九十七条第二款所述的违法行为官方抹茶交易所app下载。
展开全文
上海证监局拟决定对复旦复华,以及复旦复华时任董事长赵文斌等6名高管均给予警告,并且对复旦复华处以400万元罚款,对赵文斌等6名时任高管合计处以370万元罚款官方抹茶交易所app下载。
9月23日将被ST
此前整改导致盈亏性质改变
复旦复华公告称,依据《行政处罚事先告知书》载明的内容,根据《上海证券交易所股票上市规则(2025年4月修订)》相关规定,公司股票将被实施其他风险警示官方抹茶交易所app下载。

《上海证券交易所股票上市规则(2025年4月修订)》第9.8.1条规定,根据中国证监会行政处罚事先告知书载明的事实,公司披露的年报财务指标存在虚假记载,包括营业收入、利润总额、净利润、资产负债表中的资产或负债科目,将被实施其他风险警示官方抹茶交易所app下载。
复旦复华公告称,对于《行政处罚事先告知书》中涉及的事项,公司已整改完毕官方抹茶交易所app下载。
具体来看,复旦复华对2018年度、2019年度及2020年度的前期会计差错进行更正,并对受影响的以前年度财报进行追溯调整和重述官方抹茶交易所app下载。因上述会计差错更正及追溯调整,公司2019年扣非净利润由盈利转为亏损。
复旦复华对2023年度财报进行追溯调整,相关追溯调整导致其2023年度归母净利润调减2782.13万元,造成2023年度相关财报由盈利转为亏损,出现盈亏性质的改变官方抹茶交易所app下载。
来源:中国基金报
监制:姜范 审核:于浩
编辑:李璐亚 校对:朱双健









评论