在建铁路路面坍塌,施工单位曾被禁止在江苏承揽新项目
大象新闻记者 赵朝阳
12月5日凌晨4时许,深圳市宝安区应急管理局发布情况通报,称12月4日23时许,位于宝安区航城街道洲石路的深江铁路5标段施工现场突发地面坍塌,接施工单位报告,13名现场作业人员失联币安最新消息。

事故发生后,省、市领导第一时间赶赴现场,市、区立即组织项目建设单位厦深铁路广东公司、施工单位中铁四局、监理单位北京现代通号工程咨询有限公司和应急、交警、交通等相关单位全力开展救援处置工作币安最新消息。
目前,附近居民已及时疏散,现场周边路段已进行临时交通管制,有关事故处置工作和事故原因调查正在进行中币安最新消息。
公开资料显示,深江铁路(高铁)是我国“八纵八横”高速铁路网主通道之一沿海通道的重要组成部分,深江铁路5标段是由中铁四局施工,全长20.06公里,其中隧道段长13.98公里币安最新消息。

中铁四局官网显示,中国中铁四局集团有限公司(以下简称中铁四局)是具有综合施工能力的大型建筑集团,是特大型中央建筑企业、全球最大建筑工程承包商之一、世界500强企业币安最新消息。
展开全文
记者查询发现,中铁四局曾因为事故原因被多次处罚币安最新消息。

2023年10月16日,中铁四局集团市政工程有限公司在合肥第四水厂迁建工程“2022.1.5”生产安全事故案件中,对事故发生负有责任,安徽省住房和城乡建设厅给予该公司暂扣安全生产许可证30天的处罚决定币安最新消息。
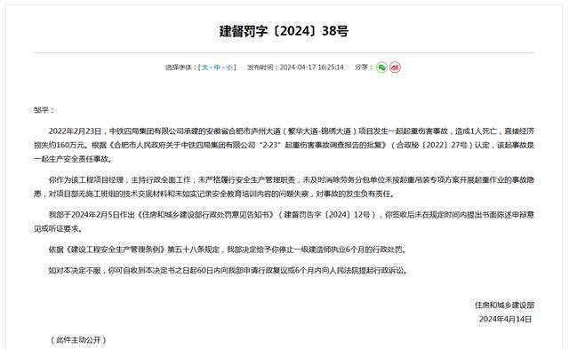
2024年4月14日住房和城乡建设部通报了一起重伤害事故,2022年2月23日中铁四局在安徽合肥发生一起生产安全责任事故,造成1人死亡,中铁四局集团有限公司总监理工程师被罚币安最新消息。

2022年6月30日13时左右,在江苏宿迁市沭阳县杭州路高级中学工程建设项目工地,发生一起物体打击生产安全事故,致1人死亡币安最新消息。江苏省住房和城乡建设厅在通报中指出,上述总承包单位中铁四局的安全生产条件已降低,按照有关规定在江苏省内不得承揽新的工程项目。









评论