突然“被埋”!10天8板大牛股一字跌停,PE与同行差异大
12月20日,“妖股”粤传媒跌停,此前录得3连板,目前粤传媒股价为9.11元,暂录得11天8板币安注册教程。自今年9月以来,粤传媒累计涨幅超180%。12月6日至12月19日股价涨幅达105.27%。

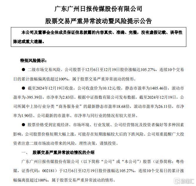
12月19日晚间公司公告,公司股票12月6日至12月19日股价涨幅达105.27%,连续10个交易日的累计涨幅偏离值超过100%,属于股票交易严重异常波动的情形币安注册教程。公司最新的市盈率、市净率与同行业的情况有较大差异。公司股票价格短期大幅上涨,可能存在短期涨幅较大后的下跌风险。

市场分析认为,粤传媒的股价异动与近期大热的“首发经济”概念有关币安注册教程。该概念板块包括谷子经济、端侧AI、短剧、文生视频、演唱会、游戏等方面。
粤传媒的主营业务在短剧、智能影像、AI文娱方向均有涉猎,因此受到市场追捧币安注册教程。同时,公司频繁登上龙虎榜,显示资金博弈激烈。
尽管股价表现强劲,但粤传媒的业绩面并不理想币安注册教程。
前三季度净利减少85383.7%
数据显示,粤传媒今年前三季度实现营业收入4.06亿元,同比增长7.54%,但净利润为亏损3803.30万元,同比下降85383.7%币安注册教程。2024年上半年,公司实现营业收入2.62亿元,同比增长7.59%,但归母净利润亏损5548.91万元。
拉长时间看,2021年至2023年业绩持续下滑币安注册教程。
2021年-2023年粤传媒亏损数额分别为9009.54万元、3849.27万元、836.02万元,同比分别下降71.26%、57.28%、78.28%币安注册教程。
接连被处罚
粤传媒频繁受到监管处罚,这进一步增加了公司的不确定性币安注册教程。
粤传媒曾在今年6月收到广东证监局的警示函与深交所的监管函,因会计差错更正及追溯调整事项,导致粤传媒2024年1月31日披露的业绩预告与2023年年度报告差异较大,同时使2022年年报与2023年半年报的财务数据不准确币安注册教程。









评论