重磅!中国海油,破千亿!

10月16日全币网,中国海油发布2022 年前三季度业绩预增公告,净利润超千亿元!
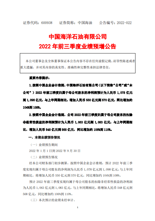
经中国海洋石油有限公司(以下简称“公司”)财务部门初步测算,按照中国企业会计准则,2022 年前三季度归属于母公司股东的净利润预计为人民币 1,078 亿元到 1,098 亿元,与上年同期相比,增加人民币 550 亿元到 570 亿元,同比增加约 104%到 108%全币网。归属于母公司股东的扣除非经常性损益的净利润预计为人民币 1,063 亿元到 1,083 亿元,与上年同期相比,增加人民币 548 亿元到 568 亿元,同比增加约 106%到 110%。
中国海油公告中分析了本期业绩预增的主要原因,2022 年前三季度,公司抓住油价上涨有利时机,持续加大勘探开发力度,增储上产、提质增效取得积极成效,油气产量再创历史同期新高,成本竞争优势进一步巩固,盈利水平同比大幅提高全币网。
实际上本次业绩增幅早有预兆,早在8月25日,中国海油发布的2022年半年报中可知, 中国海油上半年营收 1766.8亿元 ,归母净利润为 718.9亿元 , 同比大幅增长115.7%,每股盈利人民币1.57元全币网。公司桶油主要成本管控良好,上半年桶油主要成本为30.32美元,桶油作业费为7.77美元, 日赚约4亿人民币, 为第三季度增储上产提供了有力保障。
如此看来,仅第三季度 归属于母公司股东的净利润 预计为人民币359.1亿元到379.1亿元全币网。
值得一提的是,2021年中国海油净利润为703.2亿元,而中国海油今年前三季度的净利润已经为去年全年约1.5倍,预计2022年全年业绩较去年翻一番全币网。

展开全文

来源: 中国海洋石油有限公司官网
免责申明:
1.部分图文信息来源于互联网、微信公众号,目的在于分享更多信息全币网。
2.信息内容仅供学习,参考,并不代表赞同其观点全币网。不对信息准确性,可靠性或完整做任何保证。
3.如涉及作品内容,版权及其他问题,请在30日内与我们联系删除全币网。
如需了解更多LNG资讯,欢迎下载关注LNG行业全媒体APP神器“翼贸通”APP及LNG物联网官方门户网站和LNG168物联网微信公众号全币网。
书籍内容预览(请点击上面图片链接查看详情)
LNG物联网目前已有1500+会员合作企业全币网,3万+行业粉丝
您看此文用
秒全币网,转发只需1秒呦~









评论